Atatürk Üniversitesi
Araştırma Üniversitesi
ATAUNİ
ÜBYS
ÖBS
E-POSTA
PERSONEL
ÖĞRENCİ
GÖREVLİ
ATAUNİ
ÜBYS
ÖBS
E-POSTA
PERSONEL
ÖĞRENCİ
GÖREVLİ
Kütüphane ve Dokümantasyon Daire Başkanlığı
Hakkımızda
Tarihçe
Vizyon & Misyon
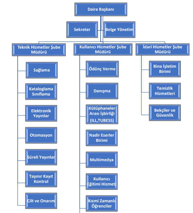
Organizasyon Şeması
Yerleşim Planı
İç Kontrol Sistemi
Dökümanlar
Faaliyet Raporları
2025 Faaliyet Raporu
2024 Faaliyet Raporu
2023 Faaliyet Raporu
2022 Faaliyet Raporu
2021 Faaliyet Raporu
2020 Faaliyet Raporu
2019 Faaliyet Raporu
Yönerge
Bağış Politikası
Hizmetler
Yararlanma Koşulları
Bilgi Kaynağı Siparişi
KİTS
TÜBESS
Danışma
Ödünç Verme
Kampüs Dışından Erişim
Vetis İle Erişim
Proxy ile Erişim
Bilgisayar Salonu
EDUROAM Bağlantı Ayarları
Kullanıcı Hakları (K.V.K.K)
Atatürk Üniversitesi Merkez Kütüphanesi Kullanıcı Aydınlatma Metni
E-Kaynaklar
Abone Veritabanları
Oku & Yayımla Anlaşmaları
E-Tezler
E-Kitaplar
E-Book Central
Hiperkitap
Springer E-Book
Taylor & Francis E-Kitapları
Standartlar
E-Kaynak Eğitimi
İntihal.net Kullanım Kılavuzu
Turnitin Kullanım Kılavuzu
iThenticate Kullanım Kılavuzu
Open Library Kullanım Kılavuzu
Araştırma Araçları
Kütüphane Kataloğu
Ulusal Toplu Katalog
Yök Tez Kataloğu
Mendeley
Web Of Science
Scopus
Sobiad
Turnitin
iThenticate
Açık Erişim
Kurumsal Arşiv
Erzurum Arşivi
Kezana Türkiye
Dünyanın En Büyük Dijital Kütüphaneleri
Açık Erişim Veritabanları
Açık Erişim Hakkında
Tübitak Açık Bilim Politikası
S.Özege Koleksiyonu
Koleksiyon Hakkında
Kullanım Kılavuzu
Koleksiyon Erişim Bağlantısı
İletişim-Personel
Yönetim
Personel
Hakkımızda
Tarihçe
Vizyon & Misyon
Organizasyon Şeması
Yerleşim Planı
İç Kontrol Sistemi
Dökümanlar
Faaliyet Raporları
2025 Faaliyet Raporu
2024 Faaliyet Raporu
2023 Faaliyet Raporu
2022 Faaliyet Raporu
2021 Faaliyet Raporu
2020 Faaliyet Raporu
2019 Faaliyet Raporu
Yönerge
Bağış Politikası
Hizmetler
Yararlanma Koşulları
Bilgi Kaynağı Siparişi
KİTS
TÜBESS
Danışma
Ödünç Verme
Kampüs Dışından Erişim
Vetis İle Erişim
Proxy ile Erişim
Bilgisayar Salonu
EDUROAM Bağlantı Ayarları
Kullanıcı Hakları (K.V.K.K)
Atatürk Üniversitesi Merkez Kütüphanesi Kullanıcı Aydınlatma Metni
E-Kaynaklar
Abone Veritabanları
Oku & Yayımla Anlaşmaları
E-Tezler
E-Kitaplar
E-Book Central
Hiperkitap
Springer E-Book
Taylor & Francis E-Kitapları
Standartlar
E-Kaynak Eğitimi
İntihal.net Kullanım Kılavuzu
Turnitin Kullanım Kılavuzu
iThenticate Kullanım Kılavuzu
Open Library Kullanım Kılavuzu
Araştırma Araçları
Kütüphane Kataloğu
Ulusal Toplu Katalog
Yök Tez Kataloğu
Mendeley
Web Of Science
Scopus
Sobiad
Turnitin
iThenticate
Açık Erişim
Kurumsal Arşiv
Erzurum Arşivi
Kezana Türkiye
Dünyanın En Büyük Dijital Kütüphaneleri
Açık Erişim Veritabanları
Açık Erişim Hakkında
Tübitak Açık Bilim Politikası
S.Özege Koleksiyonu
Koleksiyon Hakkında
Kullanım Kılavuzu
Koleksiyon Erişim Bağlantısı
İletişim-Personel
Yönetim
Personel
Kütüphane ve Dokümantasyon Daire Başkanlığı
Hakkımızda
Tarihçe
Vizyon & Misyon
Organizasyon Şeması
Yerleşim Planı
İç Kontrol Sistemi
Dökümanlar
Faaliyet Raporları
2025 Faaliyet Raporu
2024 Faaliyet Raporu
2023 Faaliyet Raporu
2022 Faaliyet Raporu
2021 Faaliyet Raporu
2020 Faaliyet Raporu
2019 Faaliyet Raporu
Yönerge
Bağış Politikası
Hizmetler
Yararlanma Koşulları
Bilgi Kaynağı Siparişi
KİTS
TÜBESS
Danışma
Ödünç Verme
Kampüs Dışından Erişim
Vetis İle Erişim
Proxy ile Erişim
Bilgisayar Salonu
EDUROAM Bağlantı Ayarları
Kullanıcı Hakları (K.V.K.K)
Atatürk Üniversitesi Merkez Kütüphanesi Kullanıcı Aydınlatma Metni
E-Kaynaklar
Abone Veritabanları
Oku & Yayımla Anlaşmaları
E-Tezler
E-Kitaplar
E-Book Central
Hiperkitap
Springer E-Book
Taylor & Francis E-Kitapları
Standartlar
E-Kaynak Eğitimi
İntihal.net Kullanım Kılavuzu
Turnitin Kullanım Kılavuzu
iThenticate Kullanım Kılavuzu
Open Library Kullanım Kılavuzu
Araştırma Araçları
Kütüphane Kataloğu
Ulusal Toplu Katalog
Yök Tez Kataloğu
Mendeley
Web Of Science
Scopus
Sobiad
Turnitin
iThenticate
Açık Erişim
Kurumsal Arşiv
Erzurum Arşivi
Kezana Türkiye
Dünyanın En Büyük Dijital Kütüphaneleri
Açık Erişim Veritabanları
Açık Erişim Hakkında
Tübitak Açık Bilim Politikası
S.Özege Koleksiyonu
Koleksiyon Hakkında
Kullanım Kılavuzu
Koleksiyon Erişim Bağlantısı
İletişim-Personel
Yönetim
Personel
Organizasyon Şeması