Atatürk Üniversitesi
Araştırma Üniversitesi
ATAUNİ
ÜBYS
ÖBS
E-POSTA
PERSONEL
ÖĞRENCİ
GÖREVLİ
ATAUNİ
ÜBYS
ÖBS
E-POSTA
PERSONEL
ÖĞRENCİ
GÖREVLİ
Hukuk Fakültesi
Dekanlık
Tarihçe
Misyon, Vizyon ve Temel Değerler
Yönetim
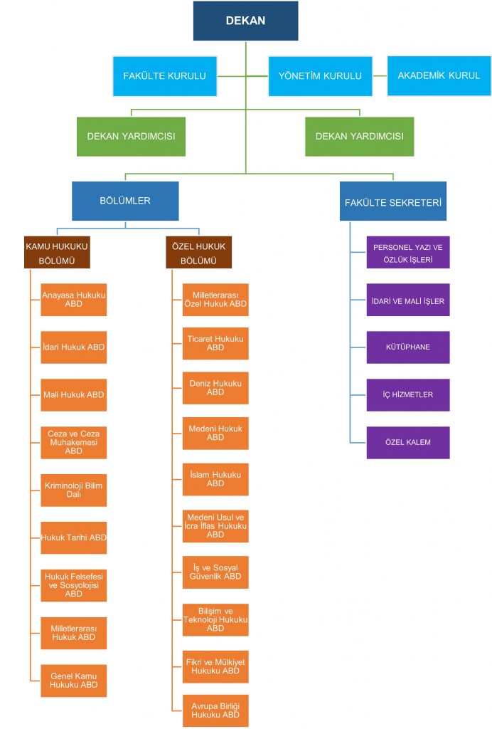
Organizasyon Şeması
Akademik Personel
İdari Personel
Kurumsal Kimlik
Bölümler
Kamu Hukuku Bölümü
Anayasa Hukuku Ana Bilim Dalı
Doç. Dr. Ömer GEDİK
Arş.Gör. Kemal GÜNLER
Dr. Öğr. Üyesi Elif ÖZPOLAT
Arş.Gör. Fatih SÜNGÜ
İnsan Hakları Ana Bilim Dalı
Arş. Gör. Düriye Feyza ESKİYAPAR
İdare Hukuku Ana Bilim Dalı
Dr.Öğr.Üyesi Özgür TEMİZ
Dr. Öğr. Üyesi Kamil DURMUŞ
Dr. Öğr. Üyesi Feyza KIRICI
Arş.Gör. Ramazan DEMİR
Arş.Gör. Ünal YILDIZ
Mali Hukuk Ana Bilim Dalı
Prof. Dr. M. Alpertunga AVCİ
Dr. Öğr. Üyesi Mustafa KARATAŞ
Arş.Gör. Mehmet Alper ELMALI
Ceza ve Ceza Muhakemesi Ana Bilim Dalı
Prof.Dr. Cem ŞENOL
Dr.Öğr.Üyesi Bilgehan S. TEMİZ
Doç. Dr. Hüsnü Sefa ERYILDIZ
Dr.Öğr.Üyesi Mehmet GÖDEKLİ
Arş.Gör. Dr. Şeyma SERT
Arş.Gör. Taha Yasin TURAN
Arş.Gör. Merve ŞAHİN AKDEMİR
Genel Kamu Hukuku Ana Bilim Dalı
Dr. Öğr. Üyesi Recep Ersel ERGE
Arş. Gör. Zeynep GÜNLER
Arş. Gör. Salim Yasin YAZICI
Milletlerarası Hukuk Ana Bilim Dalı
Dr.Öğr.Üyesi Hatice TÜRKAY
Arş.Gör. Bersu Bahar AKTAŞ
Arş.Gör. Dr. Abdulkadir NACAR
Hukuk Tarihi Ana Bilim Dalı
Dr.Öğr.Üyesi Bilgehan S. TEMİZ
Arş.Gör. Ceyhun ÖZ
Hukuk Felsefesi ve Sosyolojisi Ana Bilim Dalı
Dr.Öğr.Üyesi Mehmet GÖDEKLİ
Arş.Gör. Tuba Dilşat KARATAŞ
Özel Hukuk Bölümü
Milletlerarası Özel Hukuk Ana Bilim Dalı
Doç.Dr. Salimya GANIYEVA
Dr.Öğr.Üyesi Bahar KÜPE
Dr. Öğr. Üyesi M. Sinem BAYRAM DUMLUDAĞ
Arş. Gör. Ahmet SÜRERDAMAR
Ticaret Hukuku Ana Bilim Dalı
Dr. Öğr. Üyesi Emine BOZTAŞ
Arş. Gör. Esra TEYMEN
Deniz Hukuku Ana Bilim Dalı
Dr.Öğr.Üyesi Esra YILDIZ ÜSTÜN
Medeni Hukuk Ana Bilim Dalı
Doç. Dr. H.Kübra ERCOŞKUN ŞENOL
Dr.Öğr.Üyesi Pınar AVCİ
Dr. Öğr. Üyesi Ahmet KALENDER
Arş.Gör. M. Fethi KARABULUT
Arş.Gör. Kübra SUCU
Arş.Gör. Ozanalp ERYILMAZ
Arş.Gör. Ayşe GÜRBÜZ
Arş. Gör. Recep BATIR
İslam Hukuku Ana Bilim Dalı
Prof.Dr. Yasin KURBAN
Arş.Gör. Şeymanur OSTA
Medeni Usul ve İcra İflas Hukuk Ana Bilim Dalı
Dr.Öğr.Üyesi Burçin YAZICI
Dr. Öğr. Üyesi Alican TÜRKAY
Arş.Gör. Bahadır KUŞ
Arş. Gör. Nurgül KOÇAK
İş ve Sosyal Güvenlik Ana Bilim Dalı
Arş.Gör. Fatma Nazlıcan ALPSOY
Arş.Gör. Öznur DAĞCI COŞKUN
Arş.Gör. Onat VAROĞLU
Fikri Mülkiyet Hukuku Ana Bilim Dalı
Dr. Öğr. Üyesi Bahar KÜPE
Avrupa Birliği Hukuku Ana Bilim Dalı
Dr.Öğr.Üyesi Pınar AKTAŞ AVCİ
Bilişim ve Teknoloji Hukuku Ana Bilim Dalı
Dr. Öğr. Üyesi Ahmet KALENER
Komisyonlar
Araştırma
Yayınlar
Projeler
Araştırmacılar
Eğitim
Ders Programları
Erasmus
Müfredat
Formlar
Veritabanları
http://www.legalonline.com.tr/
https://legal.com.tr/kitaplik
https://beck-online.beck.de/Home
https://www.turcademy.com/tr
https://www.jurix.com.tr/journals
https://www.lexpera.com.tr/kullanici-profili
https://home.heinonline.org/
İletişim
Dekanlık
Tarihçe
Misyon, Vizyon ve Temel Değerler
Yönetim
Organizasyon Şeması
Akademik Personel
İdari Personel
Kurumsal Kimlik
Bölümler
Kamu Hukuku Bölümü
Anayasa Hukuku Ana Bilim Dalı
Doç. Dr. Ömer GEDİK
Arş.Gör. Kemal GÜNLER
Dr. Öğr. Üyesi Elif ÖZPOLAT
Arş.Gör. Fatih SÜNGÜ
İnsan Hakları Ana Bilim Dalı
Arş. Gör. Düriye Feyza ESKİYAPAR
İdare Hukuku Ana Bilim Dalı
Dr.Öğr.Üyesi Özgür TEMİZ
Dr. Öğr. Üyesi Kamil DURMUŞ
Dr. Öğr. Üyesi Feyza KIRICI
Arş.Gör. Ramazan DEMİR
Arş.Gör. Ünal YILDIZ
Mali Hukuk Ana Bilim Dalı
Prof. Dr. M. Alpertunga AVCİ
Dr. Öğr. Üyesi Mustafa KARATAŞ
Arş.Gör. Mehmet Alper ELMALI
Ceza ve Ceza Muhakemesi Ana Bilim Dalı
Prof.Dr. Cem ŞENOL
Dr.Öğr.Üyesi Bilgehan S. TEMİZ
Doç. Dr. Hüsnü Sefa ERYILDIZ
Dr.Öğr.Üyesi Mehmet GÖDEKLİ
Arş.Gör. Dr. Şeyma SERT
Arş.Gör. Taha Yasin TURAN
Arş.Gör. Merve ŞAHİN AKDEMİR
Genel Kamu Hukuku Ana Bilim Dalı
Dr. Öğr. Üyesi Recep Ersel ERGE
Arş. Gör. Zeynep GÜNLER
Arş. Gör. Salim Yasin YAZICI
Milletlerarası Hukuk Ana Bilim Dalı
Dr.Öğr.Üyesi Hatice TÜRKAY
Arş.Gör. Bersu Bahar AKTAŞ
Arş.Gör. Dr. Abdulkadir NACAR
Hukuk Tarihi Ana Bilim Dalı
Dr.Öğr.Üyesi Bilgehan S. TEMİZ
Arş.Gör. Ceyhun ÖZ
Hukuk Felsefesi ve Sosyolojisi Ana Bilim Dalı
Dr.Öğr.Üyesi Mehmet GÖDEKLİ
Arş.Gör. Tuba Dilşat KARATAŞ
Özel Hukuk Bölümü
Milletlerarası Özel Hukuk Ana Bilim Dalı
Doç.Dr. Salimya GANIYEVA
Dr.Öğr.Üyesi Bahar KÜPE
Dr. Öğr. Üyesi M. Sinem BAYRAM DUMLUDAĞ
Arş. Gör. Ahmet SÜRERDAMAR
Ticaret Hukuku Ana Bilim Dalı
Dr. Öğr. Üyesi Emine BOZTAŞ
Arş. Gör. Esra TEYMEN
Deniz Hukuku Ana Bilim Dalı
Dr.Öğr.Üyesi Esra YILDIZ ÜSTÜN
Medeni Hukuk Ana Bilim Dalı
Doç. Dr. H.Kübra ERCOŞKUN ŞENOL
Dr.Öğr.Üyesi Pınar AVCİ
Dr. Öğr. Üyesi Ahmet KALENDER
Arş.Gör. M. Fethi KARABULUT
Arş.Gör. Kübra SUCU
Arş.Gör. Ozanalp ERYILMAZ
Arş.Gör. Ayşe GÜRBÜZ
Arş. Gör. Recep BATIR
İslam Hukuku Ana Bilim Dalı
Prof.Dr. Yasin KURBAN
Arş.Gör. Şeymanur OSTA
Medeni Usul ve İcra İflas Hukuk Ana Bilim Dalı
Dr.Öğr.Üyesi Burçin YAZICI
Dr. Öğr. Üyesi Alican TÜRKAY
Arş.Gör. Bahadır KUŞ
Arş. Gör. Nurgül KOÇAK
İş ve Sosyal Güvenlik Ana Bilim Dalı
Arş.Gör. Fatma Nazlıcan ALPSOY
Arş.Gör. Öznur DAĞCI COŞKUN
Arş.Gör. Onat VAROĞLU
Fikri Mülkiyet Hukuku Ana Bilim Dalı
Dr. Öğr. Üyesi Bahar KÜPE
Avrupa Birliği Hukuku Ana Bilim Dalı
Dr.Öğr.Üyesi Pınar AKTAŞ AVCİ
Bilişim ve Teknoloji Hukuku Ana Bilim Dalı
Dr. Öğr. Üyesi Ahmet KALENER
Komisyonlar
Araştırma
Yayınlar
Projeler
Araştırmacılar
Eğitim
Ders Programları
Erasmus
Müfredat
Formlar
Veritabanları
http://www.legalonline.com.tr/
https://legal.com.tr/kitaplik
https://beck-online.beck.de/Home
https://www.turcademy.com/tr
https://www.jurix.com.tr/journals
https://www.lexpera.com.tr/kullanici-profili
https://home.heinonline.org/
İletişim
Eğitim Bilimleri Enstitüsü
Dekanlık
Tarihçe
Misyon, Vizyon ve Temel Değerler
Yönetim
Organizasyon Şeması
Akademik Personel
İdari Personel
Kurumsal Kimlik
Bölümler
Kamu Hukuku Bölümü
Anayasa Hukuku Ana Bilim Dalı
Doç. Dr. Ömer GEDİK
Arş.Gör. Kemal GÜNLER
Dr. Öğr. Üyesi Elif ÖZPOLAT
Arş.Gör. Fatih SÜNGÜ
İnsan Hakları Ana Bilim Dalı
Arş. Gör. Düriye Feyza ESKİYAPAR
İdare Hukuku Ana Bilim Dalı
Dr.Öğr.Üyesi Özgür TEMİZ
Dr. Öğr. Üyesi Kamil DURMUŞ
Dr. Öğr. Üyesi Feyza KIRICI
Arş.Gör. Ramazan DEMİR
Arş.Gör. Ünal YILDIZ
Mali Hukuk Ana Bilim Dalı
Prof. Dr. M. Alpertunga AVCİ
Dr. Öğr. Üyesi Mustafa KARATAŞ
Arş.Gör. Mehmet Alper ELMALI
Ceza ve Ceza Muhakemesi Ana Bilim Dalı
Prof.Dr. Cem ŞENOL
Dr.Öğr.Üyesi Bilgehan S. TEMİZ
Doç. Dr. Hüsnü Sefa ERYILDIZ
Dr.Öğr.Üyesi Mehmet GÖDEKLİ
Arş.Gör. Dr. Şeyma SERT
Arş.Gör. Taha Yasin TURAN
Arş.Gör. Merve ŞAHİN AKDEMİR
Genel Kamu Hukuku Ana Bilim Dalı
Dr. Öğr. Üyesi Recep Ersel ERGE
Arş. Gör. Zeynep GÜNLER
Arş. Gör. Salim Yasin YAZICI
Milletlerarası Hukuk Ana Bilim Dalı
Dr.Öğr.Üyesi Hatice TÜRKAY
Arş.Gör. Bersu Bahar AKTAŞ
Arş.Gör. Dr. Abdulkadir NACAR
Hukuk Tarihi Ana Bilim Dalı
Dr.Öğr.Üyesi Bilgehan S. TEMİZ
Arş.Gör. Ceyhun ÖZ
Hukuk Felsefesi ve Sosyolojisi Ana Bilim Dalı
Dr.Öğr.Üyesi Mehmet GÖDEKLİ
Arş.Gör. Tuba Dilşat KARATAŞ
Özel Hukuk Bölümü
Milletlerarası Özel Hukuk Ana Bilim Dalı
Doç.Dr. Salimya GANIYEVA
Dr.Öğr.Üyesi Bahar KÜPE
Dr. Öğr. Üyesi M. Sinem BAYRAM DUMLUDAĞ
Arş. Gör. Ahmet SÜRERDAMAR
Ticaret Hukuku Ana Bilim Dalı
Dr. Öğr. Üyesi Emine BOZTAŞ
Arş. Gör. Esra TEYMEN
Deniz Hukuku Ana Bilim Dalı
Dr.Öğr.Üyesi Esra YILDIZ ÜSTÜN
Medeni Hukuk Ana Bilim Dalı
Doç. Dr. H.Kübra ERCOŞKUN ŞENOL
Dr.Öğr.Üyesi Pınar AVCİ
Dr. Öğr. Üyesi Ahmet KALENDER
Arş.Gör. M. Fethi KARABULUT
Arş.Gör. Kübra SUCU
Arş.Gör. Ozanalp ERYILMAZ
Arş.Gör. Ayşe GÜRBÜZ
Arş. Gör. Recep BATIR
İslam Hukuku Ana Bilim Dalı
Prof.Dr. Yasin KURBAN
Arş.Gör. Şeymanur OSTA
Medeni Usul ve İcra İflas Hukuk Ana Bilim Dalı
Dr.Öğr.Üyesi Burçin YAZICI
Dr. Öğr. Üyesi Alican TÜRKAY
Arş.Gör. Bahadır KUŞ
Arş. Gör. Nurgül KOÇAK
İş ve Sosyal Güvenlik Ana Bilim Dalı
Arş.Gör. Fatma Nazlıcan ALPSOY
Arş.Gör. Öznur DAĞCI COŞKUN
Arş.Gör. Onat VAROĞLU
Fikri Mülkiyet Hukuku Ana Bilim Dalı
Dr. Öğr. Üyesi Bahar KÜPE
Avrupa Birliği Hukuku Ana Bilim Dalı
Dr.Öğr.Üyesi Pınar AKTAŞ AVCİ
Bilişim ve Teknoloji Hukuku Ana Bilim Dalı
Dr. Öğr. Üyesi Ahmet KALENER
Komisyonlar
Araştırma
Yayınlar
Projeler
Araştırmacılar
Eğitim
Ders Programları
Erasmus
Müfredat
Formlar
Veritabanları
http://www.legalonline.com.tr/
https://legal.com.tr/kitaplik
https://beck-online.beck.de/Home
https://www.turcademy.com/tr
https://www.jurix.com.tr/journals
https://www.lexpera.com.tr/kullanici-profili
https://home.heinonline.org/
İletişim
Organizasyon Şeması