Atatürk Üniversitesi

Araştırma Üniversitesi

Akademik Danışmanlık Süreçlerine İlişkin Bilgilendirme

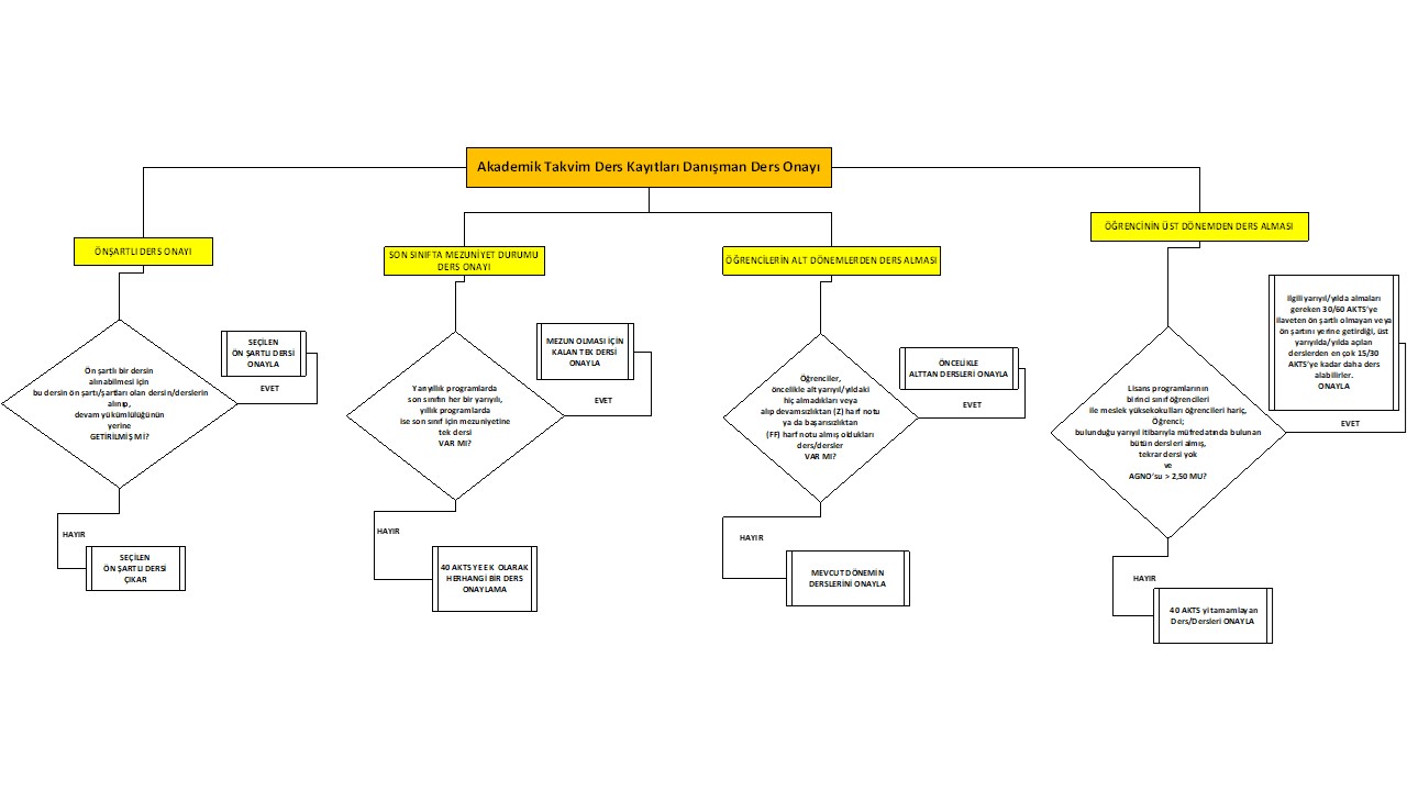
Fakültemizde yürütülen akademik danışmanlık işlemlerinin öğrencilerimiz ve akademik danışmanlarımız açısından daha açık ve anlaşılır şekilde yürütülebilmesi amacıyla, danışmanlık süreçlerine ilişkin iş akışları hazırlanmıştır.

Hazırlanan akış şemalarında;

  • Akademik danışman atama süreci,

  • Akademik takvim kapsamında ders kayıtları ve danışman ders onayları,

  • Öğrencilerin AGNO durumuna göre ders seçme süreçleri,

  • Alt/üst dönem ders alma koşulları,

  • Mezuniyet işlemlerinde akademik danışman onay süreçleri

ayrıntılı ve sistematik biçimde gösterilmektedir.

Bu kapsamda;

  • Öğrenciler, kendi akademik durumlarına göre (AGNO, alt dönem dersi, mezuniyet durumu vb.) hangi adımları izlemeleri gerektiğini,

  • Akademik danışmanlar ise hangi şartlar sağlandığında onay verilmesi veya verilmemesi gerektiğini

akış şemaları üzerinden açık bir şekilde takip edebilecektir.

Akademik danışmanlık sürecinde yaşanabilecek tereddütlerin ve uygulama farklılıklarının önüne geçilmesi amacıyla hazırlanan bu görsellerin, ders kayıt ve mezuniyet işlemleri sürecinde dikkatle incelenmesi önemle rica olunur.